jinnian金年会
网站旧版
|
设为首页
|
加入收藏
访客
校友网
教职工
考生
首页
学院概况
学院介绍
现任领导
组织机构
师资团队
教师名录
团队建设
学科建设
学科发展
省市平台
科研统计
学术沙龙
教学成果
本科教育
本科人才培养
实验室建设
课程思政案例
竞赛获奖&论文
入研信息统计
研究生教育
管理机构与制度
通知快讯
招生信息
专业介绍
导师介绍
培养方案
审核评估
学生工作
学工队伍
学工介绍
学团快讯
党群工作
党委成员
党建工作
党史园地
影视教育
制度汇编
工会活动
规章制度
教学管理
学生管理
实验室管理
其他管理
推荐之窗
就业窗口
证书之荐
优秀窗友
同桌的你
常用下载
文件下载(教师)
文件下载(学生)
首页
通知公告
首页
> 正文
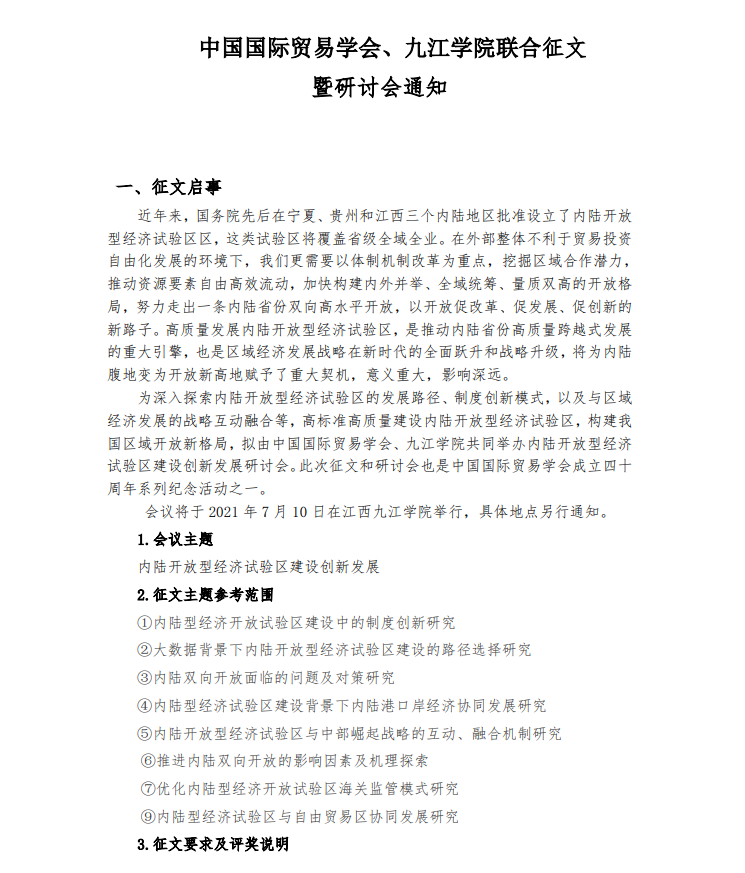
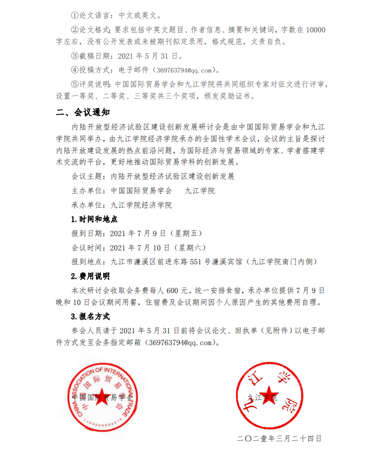
中国国际贸易学会、jinnian金年会联合征文暨研讨会通知
发布者: 时间:2021-04-14 10:56:37 浏览:
附件【
研讨会会议征文通知.doc
】已下载
次
上一条:jinnianhui金年会诚信至上2020-2021学年第二学期毕业生毕业前补考安排表
下一条:关于对花金龙同志进行离任经济责任审计的通知及审计公告